当打假成为一门流量生意,受伤的不仅是胖东来
前几天刷到一个视频,有个打假博主信誓旦旦地说胖东来的鸡蛋有问题,检出什么角黄素超标,配上各种惊悚的标题党,看得人心慌慌的。说实话,当时还真有点担心,毕竟胖东来在咱们心里的分量不轻。
反转来得太及时
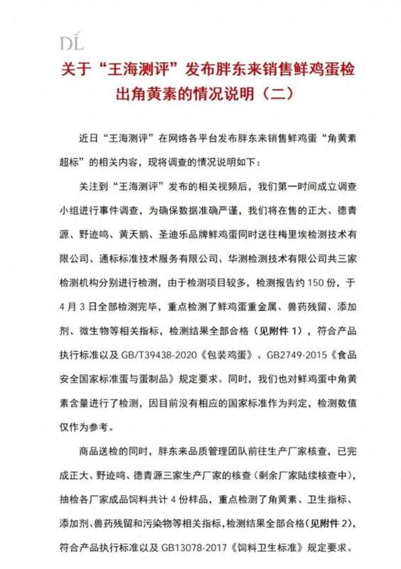
结果没过几天,胖东来甩出一份97页的报告,150份样品,3家权威机构检测,样样合格。更绝的是,人家把角黄素的来龙去脉讲得清清楚楚——这玩意儿是合法饲料添加剂,0.399mg/kg是饲料残留,不是人为添加,而且中国压根没有鲜鸡蛋成品中角黄素的国家标准。
没有标准,怎么叫超标?这就好比有人说你的头发太长了,但你从来没有留长发的标准啊。
王海这次,踢到铁板了。
打假人的流量密码
说实话,职业打假人这个群体,最初的出现是有积极意义的。那些年假冒伪劣商品泛滥,确实需要有人站出来替消费者说话。但是不知道从什么时候开始,有些人把打假做成了一门生意,而且是一门流量生意。
套路很简单:挑一个有影响力的品牌,用"检出""超标""致癌"这类词汇制造恐慌,然后发视频、买热搜,等着流量变现。至于最后真相如何,好像也没那么重要了。
赢了,我出名了。输了,我蹭了流量。
这话虽然扎心,但确实反映了一些打假人的真实心态。
胖东来的底气从何而来
让我感动的是胖东来这次的态度。面对无端指控,人家没有删帖求饶,没有息事宁人,而是直接拿出证据硬刚。
97页报告,150份样品,覆盖全项指标的检测报告,这不是随便应付的,这是正儿八经要把事情说清楚。
有人问胖东来哪来的底气?答案很简单:身正不怕影子斜。
这么多年,胖东来把多少利润分给员工,把多少真心留给顾客,大家都是看在眼里的。40亿这个数字可能有点夸张,但那个把员工当家人、让顾客闭眼买的胖东来,是真实存在的。
这样的企业,会为了卖几颗鸡蛋砸自己招牌?稍微想想都知道不可能。
信任的裂痕与弥合
其实这件事最让人心寒的,不是王海的打假本身,而是它折射出的信任危机。
现在很多消费者已经被各种"打假"视频搞怕了。看到"检出超标"就紧张,看到"致癌"就恐慌,而那些真正用心做产品的企业,却要花大量时间和精力去自证清白。
这种信任的消耗,对整个社会都是巨大的损失。
胖东来这次赢了,但赢得不容易。它提醒我们,在这个信息爆炸的时代,真相有时候需要付出很大代价才能被看见。
作为普通消费者,我们能做的就是多一份理性,少一份盲从。看到"打假"视频先别急着转发,让子弹飞一会儿,等等各方的回应。毕竟,不是所有打假都是真的打假,也不是所有被指控的企业都有问题。
下次再遇到这种事,不妨先问自己一句:真相到底是什么?
