期货服务实体经济成行业新趋势十五五规划带来新机遇兄弟们,期货行业最近动作频频,都在聊"服务实体经济"。这到底是啥意思?简单来说,期货公司不光是帮大家炒期货的,还要帮企业"避险"。企业怕原材料涨价,期货可以帮他们锁定价格;企业怕产品跌价,期货可以...admin666ss新闻2026-04-030
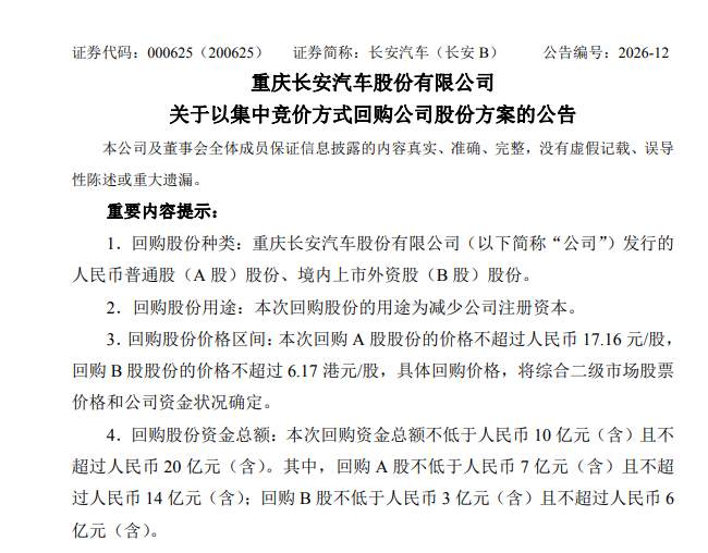
133-长安汽车回购家人们,长安汽车这次"玩大的"了!3月2日,长安汽车宣布:回购10亿-20亿元!A股不超过17.16元/股B股不超过6.17港元/股而且!董监高和重要股东六个月无减持计划!...admin666ss新闻2026-04-020